宜美佳超市加盟费分析
一、基础加盟费用
品牌使用费与保证金
品牌使用金:按城市级别收取4万-8万元(合同期满无违约可退还)8;
保证金:部分资料提及需缴纳3.7万元,可能与品牌使用金条款重叠或存在地区差异。
特许加盟费
根据合作模式不同,基础加盟费为4万-8万元5,部分早期资料显示总投资区间为10万-20万元。
二、初期一次性投资
店面装修与设备
装修费:500-700元/㎡(以60㎡为例,一线城市约4.2万元,二三线依次递减);
设备费用:5万-5.5万元(含货架、冷链设备等)。
首批进货与宣传
首批进货费:4万-5万元(依城市级别调整);
广告宣传费:总部承担2/3,加盟商需自付约5000元;
开业服务费:6000-8000元(含开业活动支持)。
三、持续经营成本
固定开支
租金:一线城市60㎡门店月租金约6300-8100元,二三线更低;
人力成本:4名员工月薪合计8000-1万元;
水电杂费:约1100-1500元/月。
其他费用
物流配送费:200-600元/次(按需结算);
品牌管理费:部分资料提及每月1000元,但未明确是否统一收取。
四、综合总投资估算
一线城市:总成本约18万-20万元(含装修、设备、首批进货及初期运营资金);
二三线城市:成本降至14万-16万元;
轻资产模式:部分资料显示最低投资门槛为10万-15万元(可能不含租金及长期运营资金)。
宜美佳超市品牌支持与盈利预期
供应链优势:统一采购降低进货成本,二天一配减少库存压力;
毛利润率:行业平均约23-25%,需日均营业额5821元实现年回本目标;
政策适配性:主打社区便利服务,适配家庭及高频消费场景,下沉市场潜力较大。
宜美佳超市介绍
宜美佳超市在国内第一家连锁超市——美佳超市基础上发展起来的连锁便利店企业。自成立以来,门店发展以广东为中心,稳步布局全国。至2021年10月,连锁店数超过25000家,主要分布在广东、福建、湖南、江西、湖北等二十个省市180多座城市。2018年进入江浙沪地区,形成广东、华中、华东、华北四大发展区域,已成为国内规模较大的特许连锁便利店企业。
二十四年来,围绕“社区便利生活中心”的市场定位,宜美佳超市推行虚实结合的经营内容,从数千种商品到30多项便民服务,获得了社会及行业的高度肯定,先后荣获中国零售业十大优秀特许加盟品牌、中国便利店大奖、中国特许奖等上百项荣誉,成为人们生活中更亲近的伙伴。
现在,宜美佳超市每月新增300--400间门店,月均服务顾客超过2.0亿人次,已形成了一个以便利店为主业,多产业延伸发展的生态产业链,以稳健快速的发展步伐,快速奔向全国。
宜美佳超市发展战略
1、坚持以特许加盟为主要发展模式;
2、立足广东省,拓展全国市场;
3、坚持将门店盈利作为核心任务;
4、做强主业,延伸发展。
宜美佳超市品牌价值
优质:品牌把关,品质决不妥协!600多个品牌资源,6000多种商品,满足消费者日常所需新鲜食品、日常用品、粮油副食、个护化妆品、冷藏冷冻品等。
便民:美宜佳便民服务平台可提供金融服务、充值缴费、代收代寄、便民支付、特色服务等五大板块30余项的便民生活服务,每月服务顾客超过2.0亿人次,为消费者日常生活出行提供便利,有效为门店带来人气,增强盈利能力。
贴心:对消费者,为顾客提供贴心、热心的特色服务;对投资者,从投资策划到店铺装修,从商品选择到陈列布局,从开业培训到营销支持,全程专业指导、悉心服务。
独特:因地制宜经营内容和服务。加盟模式、经营管理、内部文化、都具有自己的特色多个人气自主创新品牌,为门店带来更多活力和收益。
品牌口号:更亲近的伙伴!
宜美佳超市企业文化
1、宜美佳超市使命:
让消费者享受美好的便利生活;
让奋斗者收获美满的幸福人生;
为社会进步作出贡献
2、宜美佳超市愿景:
成为国民骄傲的便利店品牌
3、宜美佳超市价值观:
诚信厚道,热情友善;——对外接人待客
勤奋乐观,正直感恩;——对内自身修养
务实专注,创新共赢。——做事基本原则
超市介绍
超级市场也称顾客自选商店,是指一种无人售货的大型综合性零售商店。
超级市场不设售货员,只有少数结算收款人员、服务人员、上货人员,没有柜台,开架售货,商品一般为小包装,有使用说明,明码标价,由顾客自取。商场入口处备有手推车或提篮,供顾客装货使用。出口处收款员用电子计算机自动计价、开票,并储存售货信息备查。商场内还有电视监视器监视整个商场售货情况。
历史文化
超级市场最早产生于1930年的美国纽约。1930年8月,美国人 迈克尔· 库仑(MichaelCullen)在 美国纽约州开设了第一家超级市场——金库仑联合商店。当时,美国正处在经济大危机时期,迈克尔·库仑根据他几十年食品经营经验精确设计了 低价策略,并首创商品品种别 定价方法。他的超级市场平均 毛利率只有9%,这和当时美国一般商店25-40%的毛利率相比是令人吃惊的。为了保证售价的低廉,必须做到进货价格的低廉,只有大量进货才能压低 进价,迈克尔·库仑就以连锁的方式开设分号,建立起保证大量进货的销售系统,他首创了自助式销售方式,采取一次性集中结算。第二次世界大战后,特别是50、60年代,超级市场在世界范围内得到较快的发展。
中国超市
中国大陆是在世界上比较迟引入超级市场的国家,在开始超市的发展前,中国大陆人民多数在一些杂货店购买日常生活的货品。但在90年代初期,超市文化渐渐“入侵”中国大陆,外国的超市开始进驻经营 ,如法国的家乐福超市。在后几年时间,已有中国大陆的独家超市公司,如在广州天河首次开业的好又多量贩等,而回归后的香港一早就已兴起超市文化,故香港一些超市,如百佳等亦有北上开设分店。中国大陆的超市多数为大型式,与香港的小店不同。中国大陆超市的货品多至有电器的售卖,一般中国大陆超市至少有2至3层,中国大陆人们已习惯往方便的超市,而少去街边的杂货店。然而,中国大陆为了“绿色奥运”而执行的“零胶袋措施”减少了人们在超市购物。
加拿大超市
因为加拿大人较为喜欢在连锁商店购物,所以大部份的超级市场都是由大集团连锁经营的,加拿大的超级市场大至上分为三类:货仓式超级市场、地区性超级市场及少数民族超级市场。
1、货仓式超级市场:这种货仓式超级市场通常占地数十万平方尺,用接近批发的价钱售卖各特大家庭装的食物,家庭用品、衣服、家具、甚至电器用品。这类超市在一个城市里通常只会有两至三间分店,而且位于离市中心较远而没有公共交通公具的地区。因加拿大天气寒冷,很多家庭都习惯每星期甚至每月驾驶车辆到这些货仓式超级市场购买大量食品及日用品。
2、地区性超级市场:这些地区性超级市场规模较少,但分店遍布每一个社区,有些地区甚至会有三至四间属于不同集团的地区性超级市场。因为货仓式超级市场只会售买家庭装的东西,一些小家庭通常会到这些地区性超级市场购买份量较少的食物及用品。而且这类超市分店较多地点方便,加上一些新鲜食品如肉类,水果等等存放期较短,所以很多人都会每隔数天到这类超级市场购买新鲜食物。但因为地区性超级市场规模较少,所以产品的售卖价钱会较高。
3、少数民族超级市场:最后一种是售卖非主流食品的超级市场,通常都是家庭式经营的。因为加拿大是一个多元文化社会,所以这类售卖民族食品的超级市场拥有很大的生存空间。这类型的超级市场规模通常比地区性超级市场较少,而且只会售卖某一种民族的食品及少量主流社会的西方食物。因为大部份少数民族超级市场都是家庭式经营,所以全市甚至全国只会有一家商店。
宜美佳超市市场定位与发展潜力
聚焦社区便利场景
宜美佳以“社区便利生活中心”为核心定位,覆盖家庭高频消费需求(如生鲜、日用、便民服务),契合下沉市场及城市社区的消费升级趋势。
全国化布局与下沉市场渗透
截至2025年,品牌门店已超2.5万家,重点覆盖广东、华中、华东等区域,并向江浙沪、华北延伸,形成规模化效应。下沉市场(三线城市及县域)依托轻资产模式,加盟成本较低(14万元起),目标客群消费潜力持续释放。
宜美佳超市品牌优势与核心支撑
供应链与运营体系
供应链整合:统一采购及冷链物流支持,降低商品成本约15-20%,并实现“二天一配”减少库存压力;
全渠道运营:融合线上线下会员体系,通过数字化工具(POS-MIS系统、精准营销)提升单店人效和复购率。
宜美佳超市加盟前景
行业地位与市场规模
头部品牌优势:作为中国便利店行业领军企业,宜美佳门店数量已突破3.5万家,年收入达500亿,覆盖全国20余省份,展现出强大的规模化效应。
下沉市场渗透:依托社区化布局策略,重点深耕居民区、工业区等低租金区域,并通过数字化改造提升下沉市场服务能力。
宜美佳超市核心竞争优势
供应链与成本控制
统一采购体系:通过自动配货系统降低进货成本,规模化优势助力门店毛利润率保持20%-25%;
轻资产加盟模式:单店前期投资约25-30万元(含加盟费、装修等),二三线城市成本更低,回本周期平均1.5-2年。
全渠道服务生态
便民服务增值:集成代收包裹、充值缴费等便民功能,增强用户粘性;
即时零售布局:接入外卖平台及自建线上商城,满足多场景消费需求,提升单店营收潜力。
宜美佳超市营销策略
1、线上线下一体化运营
通过OMO(Online-Merge-Offline)模式整合线上线下流量,实现线上下单(抖音团购、小程序)、线下核销的闭环,2024年抖音渠道单月GMV突破千万级,覆盖超2.8万家门店。
推出“美宜佳6.0门店”升级计划,融合智能导购屏与会员系统,提升用户到店体验与转化效率。
2、即时零售与社区服务叠加
接入美团、饿了么等外卖平台,并自建微信社群团购,覆盖“3公里生活圈”即时消费需求;
叠加代收快递、充值缴费等30余项便民服务,增强社区用户粘性,日均服务人次超1500万。
中国超市行业细分市场现状分析
按规模划分超市细分市场分析
1、细分市场概述
根据最新《零售业态分类标准》,超市按经营面积,可分为:

目前,我国超市业态形成了大型超市+超市+社区超市的格局。大型超市和超市占据核心商圈,覆盖5-20和3-5公里的商圈,社区超市临近各居民区,覆盖1-3公里的商圈,填补空白和销售薄弱区域。每家企业也根据所在城市商圈、物业的特点,配置面积大小不等、功能定位不一的各类型门店。
根据《连锁超市经营情况报告(2021)》,大型超市和超市同店可比销售在三线城市表现最好,社区超市在四线城市表现最好。从细分业态维度看大超和社区超市增长较快,超市增长最慢。
2、市场竞争情况
根据Kantar的统计,截至2022年7月,高鑫零售、永辉、沃尔玛、华润万家、物美集团在全国前十零售商市场份额排名中占据前五,市占率分别为7.8%、5.5%、5.4%、5.3%、3.2%。中国的商超行业区域性布局特征明显,地区分散化现象严重,上述公司是少数几家能够在全国范围能实现布局的大型超市企业。

注:上图数据截至2022年7月15日。
3、区域分布情况
以行业领先的超市品牌为例分析,高鑫零售主要以大型超市业态为主,联华超市主要以中型超市业态为主。截至2022年财年中期,高鑫零售大型超市主要分布于华东和华南地区,分别有大卖场185家和98家。公司大型和中型超市大约7%位于一线城市,16.5%位于二线城市,47.2%位于三线城市,21.4%位于四线城市,7.8%位于五线城市。2022年,联华中型超市累计共2268家,其中有85.76%的超市分布于华东地区。

注:高鑫零售2022年中期报告截至2022年9月。

注:联华超市数据截至2022年12月31日。
按业态划分超市细分市场分析
若按经营业态分类,超市主要可以分为综合超市、生鲜超市、折扣超市、精品超市等。
1、生鲜超市业态分析
根据2022年1月全国城市农贸中心联合会发布的《2021年农贸市场发展情况调查报告》,从流通渠道占比来看,社区电商在内的线上平台与社区生鲜店正成为生鲜农产品流通渠道的有力补充。2020年,钱大妈、果多美等社区超市与社区生鲜店总交易额约占全国生鲜农产品零售总额的19%,大型超市约占13%,淘宝、京东等传统生鲜电商,多多买菜、美团优选、淘菜菜等社区电商,加上盒马、叮咚买菜、美团买菜等前置仓新零售渠道共占近7%,剩下约4%为流动摊贩、农民自售等销售渠道。

注:上图为2020年数据。
由于近年来超市行业正向着全渠道融合方向发展,生鲜超市的发展模式主要可以分为从线下到线上和从线上到线下。前者常见于拥有实体门店的传统超商,后者常见于向线下渠道拓展的电商平台。

2、折扣超市业态分析
近年来,随着国家反食品浪费工作的展开,零售行业对食品浪费问题逐渐重视,临期食品销售渠道开始呈现多元化发展态势。其中,根据机构调查统计,有74.5%的消费者有通过线下渠道购买临期食品的经验,其中大型商超和临期食品专卖折扣店是较为主流的销售渠道;有63.5%的消费者进行过线上临期食品采购,主要以大型综合电商平台和线上商超为渠道。

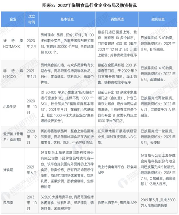
所有的消费品品牌每年都会有一定比例的临期、库存、滞销商品产生,这是中国式碎片化的零售市场、分层层的零售渠道、复杂的流通环节决定的,难以避免,清库存、去库存是品牌方持续的诉求。不少企业嗅到临期食品的商机,开始投资布局折扣超市。从临期食品代表企业的入场时间来看,主要集中在2020-2021年,其中门店数量最多,增长速度最快的是好特卖,2020年,好特卖门店为100余家,2021年门店数已超过400家。

3、精品超市业态分析
精品超市是一种大中型零售业商店超市,所售商品主要为高端日用消费品,如有机食品、品牌商品和高端进口产品等,主要的目标群体为中高收入阶层,通常分布于定位中高端或经营状况已较为成熟的高级百货大楼、购物中心,有望取代传统商超成为商场的核心零售业态。
精品超市和传统综合超市及大卖场能够满足不同人群的购物需求,成为零售业中互补的业态。综合超市和大卖场满足了中国居民追求商品高性价比的需求,在过去20年取得了快速发展,随着中国居民生活水平不断提高,精品超市逐渐成为满足中国居民追求购物品质需求的有效线下解决方案。
宜美佳超市加盟优势
1、品牌优势
宜美佳超市,全力打造“千店一面”品牌形象效应,通过品牌优势的建立来向终端消费者传递种种商业信息。
2、产品优势
宜美佳超市产品已经获得无数消费者的高度认可,口碑佳,市场前景十分看好。
3、技术优势
多样创新的技术为加盟商带来了意想不到的财富收获。
4、培训优势
公司汇聚了一批高素质、高能力、高学历的人才,为您和您的加盟店提供专业的、系统的培训。
5、服务优势
选择加盟宜美佳超市,总部会提供一站式服务,从咨询到加盟,从选址到开店,从销售到推广,每个环节总部都会提供服务,在开店运营阶段指导经营销售,让您开店无忧,经营轻松。
6、投资优势
宜美佳超市,因比同等级品牌低的整体投资费用而成为行业同类品牌中最受青睐性价比最高的投资首选品牌。
宜美佳超市加盟流程
1、投资咨询
可以通过与在线客服沟通,了解本项目的基本情况(包括加盟条件,加盟流程等等)。
2、项目考察
前往宜美佳超市公司总部进行实地项目考察,并进行交流洽谈。
3、加盟申请
考察结束后,确定要加盟宜美佳超市,可填写加盟申请表介绍自己的相关信息,向总部提出加盟意向。
4、签订合约
加盟资格审核通过后,双方正式签订加盟合同。
5、选择店铺地址
加盟商根据本地的市场环境情况,选择合适的店铺地址交由总部审核。
6、门店装修
加盟商按部公司要求对营业场所进行装修、装饰,装修完毕后公司进行验收。
7、人员培训
总部将为加盟店提供相应的培训,包括产品培训、管理培训、经营技巧培训等。
8、开业筹备
带店经营及实施开业宣传活动。
9、开业
择吉日开业,正常运营。
宜美佳超市加盟条件
1、是中国境内的合法公民,且具有一定管理与经营的经验。
2、理解并接受宜美佳超市的经营理念和企业文化。
3、要有一定的资金投入能力和风险承担能力。
4、拥有固定的经营店面,并且符合公司的要求。
5、能够维护好“宜美佳超市”的企业文化,接受宜美佳超市的经营理念和管理模式。
6、具备管理、指导、团结从业人员的能力,以及良好的商业信誉。
7、加盟代理宜美佳超市的投资者具备品牌意识,并且要有长远的发展眼光,熟悉并了解该行业发展现状。
宜美佳超市加盟支持
1、品牌形象支持
加盟商所用的终端形象是有公司总部聘用专业的设计师,包装设计。为加盟商节省了一笔设计费。
2、整店输出支持
宜美佳超市拥有多年加盟经验,能够很好为加盟商提供很好的加盟支持,保障加盟商能够顺利开业,成功盈利。
3、免费培训支持
优良的师资与科学式的教学,对于每一阶层员工,都定有详尽的培训内容与计划,无论实际操作与理论皆能相互运用,达到科学的成果,并能在工作上展现出优质的服务。
4、物流配送支持
公司提供物流配送服务,保证能快捷、高效地实现货品流通,满足市场一线的要货需求。
5、媒体广告支持
提供市场宣传和促销方案,帮助宜美佳超市加盟商确定目标市场。
6、市场运营支持
总部由经过长期强化培训、理论知识和实践经验的专业人才,组建专家服务系统、培训支持系统,在市场的启动期、成长期、成熟期向投资者提供个性化服务营销方案。
7、跟踪服务支持
从开业前期、中期、后期的每个环节,总部都给予跟踪服务,助加盟商轻松建店,快速盈利。
8、选址装修支持
总部对加盟商提供的店铺惊醒评估,筛选最合适的店铺,并且专业设计团队为加盟店面进行统一的终端设计,节省了加盟商寻找设计团队的时间。
9、区域保护支持
严格的区域经营制度,每家店铺都有慎密的商圈设定,决不在同区域开设第2家市场。
10、话术支持
总部会根据不同消费者人群,整理不同的销售话术,不仅保障加盟商与消费者之间无障碍交流,同时保障每个人消费者都会成为长期客户群。